❗️❗️時程有修改❗️❗️【高三升學-大學繁星】公告本校115學年度大學繁星推薦入學作業實施辦法(日程表1150225更新)
壹、依據本校114年12月22日大學入學繁星校內委員會第一次會議修訂
貳、公告本校115學年度大學繁星推薦入學作業實施辦法,詳如附件。
參、辦法重點說明:
一、繁星推薦資格條件:
全程均就讀本校普通科且修滿高一、高二各學期之114學年度應屆畢業生,且高中前五學期「學業總平均成績」全校排名百分比符合大學規定(校排百分比20%、30%、40%、50%),且參加大學校系所定下列考試,得經由就讀學校推薦,向大學招生委員會聯合會大學甄選入學委員會(以下簡稱甄委會)辦理報名:
(一)115學年度大學入學考試中心學科能力測驗(以下簡稱學測)。
(二)113至115學年度內任一次之大學入學考試中心高中英語聽力測驗(以下簡稱高中英聽測驗)。
(三)115學年度大學術科考試委員會聯合會術科考試(以下簡稱術科考試)。
115學年度學測及術科考試成績通過擬推甄校系之檢定標準,且學測成績任一科目或校系要求之術科考試項目不得為零級分。
跳級生、轉學生、交換學生、轉科生、非學校型態教育生不符合推薦。
本校體育班學生僅限被推薦至與學生在校所學相關之第七學群(體育相關學系)。
二、推薦名額:
(一)本校得分學群(含不分學群)推薦符合資格學生至多各二名,惟就同一名學生僅限在推薦報名至一所大學之一個學群(含不分學群)。
(二)推薦至同一所大學之名額超過1名時,本校依照在校成績百分比由小至大排定推薦學生優先順序。就同一大學之第一類至第三類學群(1~6順序)、第七類學群(1~2順序)及第八類學群(1~2順序)個別排定推薦學生之優先順序。
三、推薦成績:
( 一)依「大學繁星推薦入學招生規定」以在校「各學期學業總平均成績」規定辦理。但如學生有重修或補考之科目,應以原成績辦理;重讀之科目,應以再次選讀所得之成績辦理。
(二)校內「在校學業成績」遇有相同時:
(1)同分之學生將進行同分參酌,依序以「高三上總平均」、「高二下總平均」、「高二上總平均」、「高一下總平均」、「高一上總平均」之順序辦理;「各單科學業總平均」同分參酌亦比照前述原則辦理,惟因應高級中學課程綱要之授課實務,物理、化學、生物、地球科學等四科學業總平均不進行同分參酌。
(2)全校排名百分比相同之學生,依序以「五學期總平均」、「高一全學年總平均」、「高二全學年總平均」、「高三上學期總平均」之順序辦理。
四、體育班二年級上、下學期之體育成績,如體育科目不是必修科目,則參採選修體育成績作為體育科目的上傳成績。
五、自111學年度,成績採計範圍及科目調整如下:
(一)學業成績總平均、國語文、英語文之範圍至第五學期。
(二)必修單科成績採計科目新增生活科技、資訊科技2科。
(三)高二數學A、數學B維持一個必修數學單科。
(四)自然領域探究與實作成績,按其高中課程計畫平台填報之授課科目,分別對應輸入,本校二上自然探究實作成績對應輸入於二上生物、二上物理、二上化學;二下自然探究實作成績對應輸入於二下生物、二下物理、二下化學。
六、校內推薦作業審查流程:
(一)第一階段-成績上傳暨資格確認:
(1)大學甄委會依照本校上傳之高一、二上下學期及高三上學期原始成績進行排序,產出114學年度「大學繁星推薦入學招生學生個人成績暨百分比一覽表」,篩選學業平均成績前50%學生名單。
(2)具原住民身分之學生,得以一般生或原住民生身分擇一參加。若選擇參加原住民外加推薦名額,排序標準與一般生相同。
(3)公佈校內大學繁星推薦試選填及相關作業時程表。
(二)第二階段-確認推薦學校:
(1)分為在校成績百分比前20%學生正式選填及在校成績百分比前21%~50%學生正式選填兩次。
(2)學業成績平均前50%同學於規定時間內上本校「大學升學志願選填系統」(自校園資訊連結)進行選填。
(3)先選填學校學群,待系統分發後再選填學系。每人可選填六個學校學群,並可依照校系分則或師長建議調整志願序,系統將依照在校學業成績百分比、學測成績及114學年度大學繁星推薦入學校系分 則進行比序,同學可於選填期間內調整志願。
(4)正式選填結果將成為本校推薦順序。
(5)未於規定時間內進行選填者,視同放棄。
(6)繳交放棄聲明書者,不得參加正式選填,以免影響他人權益。
(7)正式選填後,召集參加繁星推薦之學生、高三導師、輔導老師、註冊組長、教務主任等人員,舉行繁星推薦校內協調會,欲調整推薦學校或有選填但未選上任何學校者,須於會議前一天提出變更志願需求並填寫切結書,但僅能選填無人選填之志願,若欲選填他人已選填之志願,即使在校學業成績百分比在前,順位亦必須在後,以免影響他人權益。
(8)選填時間截止後不得變更志願,以免影響他人權益。
(9)無意願參加者切結後仍可參加後續升學管道。
(10)本校將分學群(含不分學群)推薦符合資格之學生至多各二名,惟同一學生僅限推薦至一所大學之一個學群(含不分學群),並就同一大學之第一至第三類學群、第四、五、六、七、八類學群個別排定 推薦學生之優先順序。
(11)學生選填志願時,可跨組選填(社會組與自然組)。
(三)辦理校內推薦學生之後續報名作業,列印學生對外報名表,並請學生檢核校對,經家長簽名後,於規定時間內交至教務處註冊組。
(四)教務處註冊組彙整名單,召開委員會審核錄取名單並公告之。
七、其餘未盡事宜,以115學年度大學繁星推薦入學招生簡章為準(附件)。
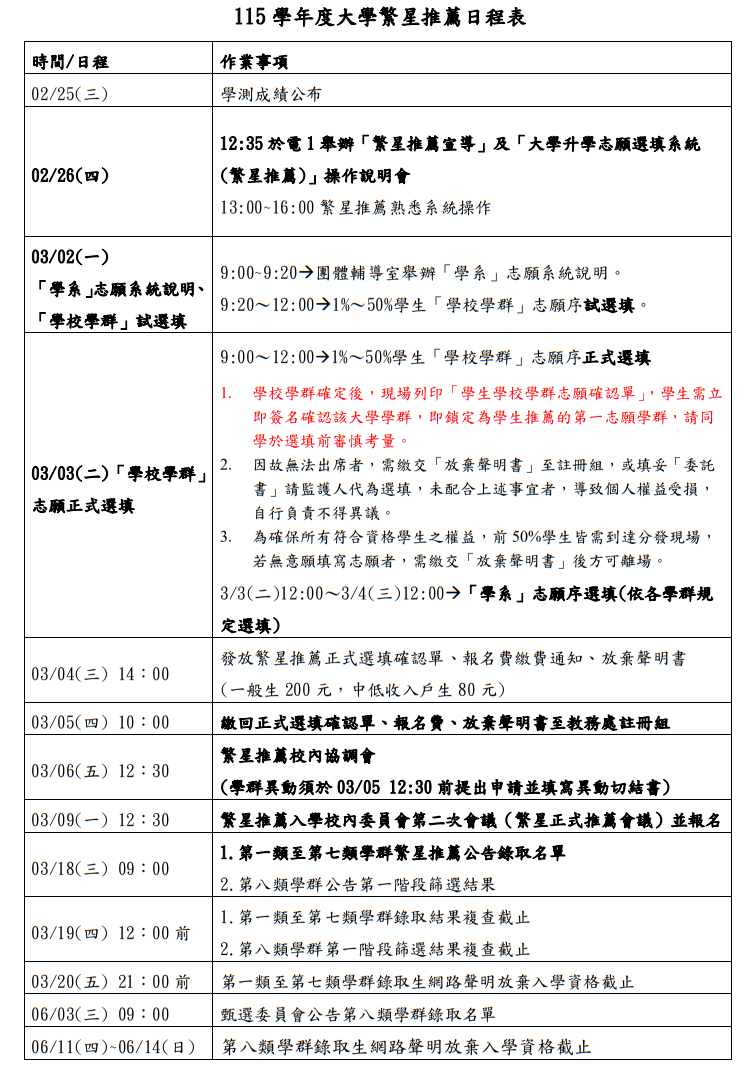
八、提供繁星推薦相關日程表供參考。(附件)
貳、公告本校115學年度大學繁星推薦入學作業實施辦法,詳如附件。
參、辦法重點說明:
一、繁星推薦資格條件:
全程均就讀本校普通科且修滿高一、高二各學期之114學年度應屆畢業生,且高中前五學期「學業總平均成績」全校排名百分比符合大學規定(校排百分比20%、30%、40%、50%),且參加大學校系所定下列考試,得經由就讀學校推薦,向大學招生委員會聯合會大學甄選入學委員會(以下簡稱甄委會)辦理報名:
(一)115學年度大學入學考試中心學科能力測驗(以下簡稱學測)。
(二)113至115學年度內任一次之大學入學考試中心高中英語聽力測驗(以下簡稱高中英聽測驗)。
(三)115學年度大學術科考試委員會聯合會術科考試(以下簡稱術科考試)。
115學年度學測及術科考試成績通過擬推甄校系之檢定標準,且學測成績任一科目或校系要求之術科考試項目不得為零級分。
跳級生、轉學生、交換學生、轉科生、非學校型態教育生不符合推薦。
本校體育班學生僅限被推薦至與學生在校所學相關之第七學群(體育相關學系)。
二、推薦名額:
(一)本校得分學群(含不分學群)推薦符合資格學生至多各二名,惟就同一名學生僅限在推薦報名至一所大學之一個學群(含不分學群)。
(二)推薦至同一所大學之名額超過1名時,本校依照在校成績百分比由小至大排定推薦學生優先順序。就同一大學之第一類至第三類學群(1~6順序)、第七類學群(1~2順序)及第八類學群(1~2順序)個別排定推薦學生之優先順序。
三、推薦成績:
( 一)依「大學繁星推薦入學招生規定」以在校「各學期學業總平均成績」規定辦理。但如學生有重修或補考之科目,應以原成績辦理;重讀之科目,應以再次選讀所得之成績辦理。
(二)校內「在校學業成績」遇有相同時:
(1)同分之學生將進行同分參酌,依序以「高三上總平均」、「高二下總平均」、「高二上總平均」、「高一下總平均」、「高一上總平均」之順序辦理;「各單科學業總平均」同分參酌亦比照前述原則辦理,惟因應高級中學課程綱要之授課實務,物理、化學、生物、地球科學等四科學業總平均不進行同分參酌。
(2)全校排名百分比相同之學生,依序以「五學期總平均」、「高一全學年總平均」、「高二全學年總平均」、「高三上學期總平均」之順序辦理。
四、體育班二年級上、下學期之體育成績,如體育科目不是必修科目,則參採選修體育成績作為體育科目的上傳成績。
五、自111學年度,成績採計範圍及科目調整如下:
(一)學業成績總平均、國語文、英語文之範圍至第五學期。
(二)必修單科成績採計科目新增生活科技、資訊科技2科。
(三)高二數學A、數學B維持一個必修數學單科。
(四)自然領域探究與實作成績,按其高中課程計畫平台填報之授課科目,分別對應輸入,本校二上自然探究實作成績對應輸入於二上生物、二上物理、二上化學;二下自然探究實作成績對應輸入於二下生物、二下物理、二下化學。
六、校內推薦作業審查流程:
(一)第一階段-成績上傳暨資格確認:
(1)大學甄委會依照本校上傳之高一、二上下學期及高三上學期原始成績進行排序,產出114學年度「大學繁星推薦入學招生學生個人成績暨百分比一覽表」,篩選學業平均成績前50%學生名單。
(2)具原住民身分之學生,得以一般生或原住民生身分擇一參加。若選擇參加原住民外加推薦名額,排序標準與一般生相同。
(3)公佈校內大學繁星推薦試選填及相關作業時程表。
(二)第二階段-確認推薦學校:
(1)分為在校成績百分比前20%學生正式選填及在校成績百分比前21%~50%學生正式選填兩次。
(2)學業成績平均前50%同學於規定時間內上本校「大學升學志願選填系統」(自校園資訊連結)進行選填。
(3)先選填學校學群,待系統分發後再選填學系。每人可選填六個學校學群,並可依照校系分則或師長建議調整志願序,系統將依照在校學業成績百分比、學測成績及114學年度大學繁星推薦入學校系分 則進行比序,同學可於選填期間內調整志願。
(4)正式選填結果將成為本校推薦順序。
(5)未於規定時間內進行選填者,視同放棄。
(6)繳交放棄聲明書者,不得參加正式選填,以免影響他人權益。
(7)正式選填後,召集參加繁星推薦之學生、高三導師、輔導老師、註冊組長、教務主任等人員,舉行繁星推薦校內協調會,欲調整推薦學校或有選填但未選上任何學校者,須於會議前一天提出變更志願需求並填寫切結書,但僅能選填無人選填之志願,若欲選填他人已選填之志願,即使在校學業成績百分比在前,順位亦必須在後,以免影響他人權益。
(8)選填時間截止後不得變更志願,以免影響他人權益。
(9)無意願參加者切結後仍可參加後續升學管道。
(10)本校將分學群(含不分學群)推薦符合資格之學生至多各二名,惟同一學生僅限推薦至一所大學之一個學群(含不分學群),並就同一大學之第一至第三類學群、第四、五、六、七、八類學群個別排定 推薦學生之優先順序。
(11)學生選填志願時,可跨組選填(社會組與自然組)。
(三)辦理校內推薦學生之後續報名作業,列印學生對外報名表,並請學生檢核校對,經家長簽名後,於規定時間內交至教務處註冊組。
(四)教務處註冊組彙整名單,召開委員會審核錄取名單並公告之。
七、其餘未盡事宜,以115學年度大學繁星推薦入學招生簡章為準(附件)。
八、提供繁星推薦相關日程表供參考。(附件)
公告重要性:
重要
公告單位:
教務處註冊組
瀏覽數:
分享